Section III – Supplementary Information
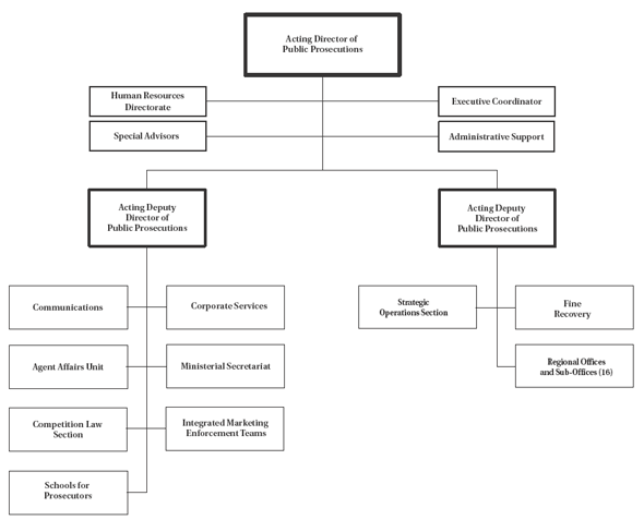
Interim Organizational Structure

Departmental links to the Government of Canada Outcomes (for RPPs) 2007-2008
Table 1: Departmental Planned Spending Table and Full-time Equivalents
| ($ millions) | Forecast Spending 2006-2007 |
Planned Spending 2007-2008 |
Planned Spending 2008-2009 |
Planned Spending 2009-2010 |
|---|---|---|---|---|
|
Prosecution of drug, organized crime and Criminal Code offences
|
0 | 75.7 | 77.3 | 77.3 |
|
Prosecution of federal offences to protect the environment, natural resources, economic and social health
|
0 | 17.6 | 12.5 | 12.5 |
|
Addressing criminal issues, in the context of prosecutions, to contribute to a safer world for Canada
|
0 | 4.3 | 4.4 | 4.4 |
|
Promoting a fair and effective justice system that reflects Canadian values within a prosecutorial context
|
0 | 0.9 | 0.9 | 0.9 |
| Sub-total | 0 | 98.5 | 95.1 | 95.1 |
|
Net Voted Revenue
|
0 | 11.3 | 11.3 | 11.3 |
| Sub-total | 0 | 109.8 | 106.4 | 106.4 |
|
Less Net Voted Revenue
|
0 | (11.3) | (11.3) | (11.3) |
|
Total Main Estimates
|
0 | 98.5 | 95.1 | 95.1 |
|
Adjustments
|
||||
|
Supplementary Estimates
|
||||
|
Strengthening enforcement budget
|
0 | 0 | 4.7 | 4.7 |
|
Additional police officers
|
0 | 9.0 | 14.7 | 17.9 |
|
Other - Federal Accountability Action Plan
|
||||
|
Permanent transition costs
|
0 | 7.8 | 7.8 | 7.8 |
|
One time transition cost
|
0 | 10.0 | 5.6 | 0 |
|
Total Adjustments
|
0 | 26.8 | 32.8 | 30.4 |
|
Total Planned Spending
|
0 | 125.3 | 127.9 | 125.5 |
|
Total Planned Spending
Plus: Cost of services received without charge |
0 | 9.5 | 9.5 | 9.5 |
|
Total Departmental Spending
|
0 | 134.8 | 137.4 | 135.0 |
|
Full-time Equivalents
|
0 | 724 | 739 | 725 |
Table 2: Voted and Statutory Items listed in Main Estimates
($ millions)
| Vote or Statutory Item | Truncated Vote or Statutory Wording | 2007-2008 Main Estimates |
2006-2007 Main Estimates |
|---|---|---|---|
| 35 |
Program expenditures
|
86.3 | 0 |
| (S) |
Contributions to employee benefit plans
|
12.2 | 0 |
|
Total Department or Agency
|
98.5 | 0 |
Table 3: Services Received Without Charge
| ($ millions) | 2007-2008 |
|---|---|
| Accommodation provided by Public Works and Government Services Canada |
9.4
|
| Contributions covering employers' share of employees' insurance premiums and expenditures paid by Treasury Board of Canada Secretariat (excluding revolving funds) |
0.1
|
| Salary and associated expenditures of legal services provided by the Department of Justice Canada | |
| Total 2007-2008 Services received without charge |
9.5
|
- Date modified: