Section IV: Other Items of Interest
4.1 Organizational Information
The Public Prosecution Service of Canada is a relatively small organization with 748 FTEs. As a national prosecution service, it provides its services through a network of offices located in every region of Canada. The majority of its employees are prosecutors. They are supported by other professionals including senior managers, paralegals, administrators, and corporate services staff. In addition, the PPSC retains private sector agents where it is more cost-effective than to have an office or to have staff counsel on travel status, or where the demand for prosecution services exceeds available staff resources. The PPSC currently contracts with some 230 standing agent firms across Canada, representing approximately 800 individually appointed counsel.
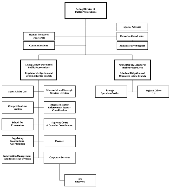
The PPSC’s organizational structure is presented in Figure 1.
Organizational Information
Figure 1: PPSC Organizational Chart (March 31, 2008)
4.2 Management Initiatives
While delivering on the program priorities presented in Section II, the PPSC continued to make progress on the following management initiatives during 2007-2008, which deal with addressing the sustainability of the PPSC as a new and independent organization:
Managing the transition to the Public Prosecution Service of Canada
In 2007-2008, the PPSC continued with its phased approach to the transition from being part of the Department of Justice Canada to being responsible for its own corporate and administrative services. Progress was achieved in several areas:
Governance structure and organizational design: The PPSC established its governance structure and began developing its corporate services model. The governance structure includes an Executive Council and Senior Advisory Board, supported by committees with members from its various regional offices. The PPSC also reviewed the lines of authority in each region; ensured it had positions that reflect the mandate of the organization; and determined the interim delivery approach regarding the provision of corporate services to the organization.
Corporate Services: PPSC-wide progress continued in areas such as finance, administrative services, communications and strategic services. For example,
- Building corporate management capacity – The PPSC enhanced the capacity of its financial management function and began to develop in-house capacity for facilities management and human resources management. It also undertook to develop its strategic and business planning and management function.
- Facilities Management - When the PPSC was created, it continued to occupy the office space of the former Federal Prosecution Service of the Department of Justice Canada, both at headquarters and in regional offices across Canada. While this situation may change in order to meet new space requirements, the changes in facilities will be done in a gradual and cost-effective manner. In 2007-2008, the PPSC began the development of a long-term accommodations plan in consultation with Public Works and Government Services Canada.
- New Document Tracking Systems - In order to meet its statutory obligations under the Access to Information Act and the Privacy Act, the PPSC set up an Access to Information and Privacy (ATIP) office in 2007. By April 2008, the PPSC completed the installation of a fully functional document imaging and tracking software system, further enhancing its ability to meet its statutory obligations. During 2007-2008, the PPSC also completed the installation of a system that electronically tracks documents such as correspondence and briefing material.
Strengthening our workforce
The PPSC faced recruitment and retention challenges in a competitive marketplace. Nonetheless, it built on the strength and capacity of its current workforce and embraced our open diverse and multicultural environment that values respect, fairness, integrity, sharing and recognition.
Recruitment and retention: As described earlier, PPSC-wide progress continues in the area of human resources management. Corporate priorities were established to help the PPSC in fulfilling its mandate. One of the priorities relates to “Our People
” and is aimed at enhancing our recruitment and retention strategy which includes fostering a culture where development, management and diversity are valued and recognized as important to reach our organizational goals. As well, the PPSC will be offering a mentoring program in partnership with the Department of Justice.
The PPSC faces recruitment and retention challenges, primarily due to the increases in salaries for prosecutors in the marketplace across Canada. In 2007-2008, the PPSC began work on a national recruitment strategy and began to develop competency profiles to support both recruitment and career management of its workforce. A number of senior complement positions were created to reflect the work done by prosecutors and provide them with a career path within the organization.
Security: The PPSC established a Security Committee to examine the issues pertaining to the security of its prosecutors and other employees and to identify the measures required to address them. It continued to work closely with polices forces as well as with the FPT Heads of Prosecution Committee to share information on security threats, issues and mitigation strategies.
Other human resources initiatives:
- The PPSC developed a policy and guidelines on recognition, and also established an awards program.
- It developed an infrastructure to support effective labour-management consultation and communication.
- A National Employee Assistance Program (EAP) was negotiated with Health Canada and implemented.
- An organizational strategic plan and framework for official languages that clarifies organizational accountabilities and responsibilities was implemented.
Improving performance measurement, including legal risk management
Development of an organizational performance measurement framework: During 2007-2008, the PPSC began to develop an improved approach to monitoring performance relating to its program activities and to measure and report on the results achieved. As part of the government-wide “Management, Results and Resources Structure
” initiative led by the Treasury Board Secretariat, the PPSC developed a preliminary set of performance indicators for its strategic outcome and for the expected results associated with each of its program activities, along with the corresponding data collection mechanisms, with a view to developing a strategy and framework to help manage our operational performance. Research for benchmarks and internal performance indicators was also undertaken with a view to preparing for a pilot implementation of a new framework.
Legal risk management: The PPSC has been tracking compliance with legal risk management (LRM) procedures since LRM was introduced in 2005 by the PPSC’s predecessor, the Federal Prosecution Service. In the first few years of LRM implementation, compliance rates had been relatively low across Canada and varied considerably from region to region. The PPSC has been adapting the LRM approach to its new operating environment as a separate entity. In 2007-2008, it assessed and coded 97% of in-house litigation cases for legal risk, achieving an actual rate of 99%. There was almost no regional variation, as all regions scored between 94% and 100% on LRM compliance.
Contacts
PPSC Enquiries
Telephone: 613-957-6489
Telephone toll free: 1 800 O-Canada (1 800 622-6232)
Email: info@ppsc.gc.ca
- Date modified:
